太全了!代开发票18个常见问题总结(思维导图)

什么是代开发票?2019年代开普通发票的基本要求有哪些......一共18个知识点,今天都给大家汇总齐了,收藏学习!


以下是正文,如果喜欢,也请分享到您的朋友圈。

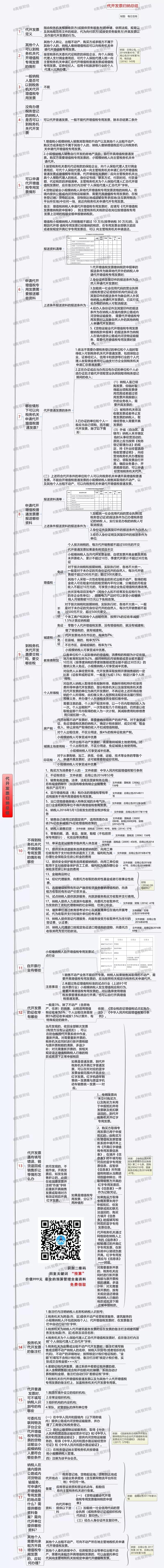
 代开发票18个常见问题 

(点击图片可放大)

4-1.jpg

▨本文来源:小颖言税,制图:每日言税,如需转载请务必注明以上信息。

由高顿财务培训整理发布,如需转载请务必注明以上信息。


推荐

  • QQ空间

  • 新浪微博

  • 人人网

  • 豆瓣

收起

取消
技术支持: 迈为科技
  • 首页
  • 电话
  • 留言