搜索
首页
服务项目
财税咨询
财务外包
新闻资讯
华丰风采
资料下载
人才招聘
更多
关于华丰
联系我们
1
2
首页
>>
新闻资讯
>>
财务代理
>>
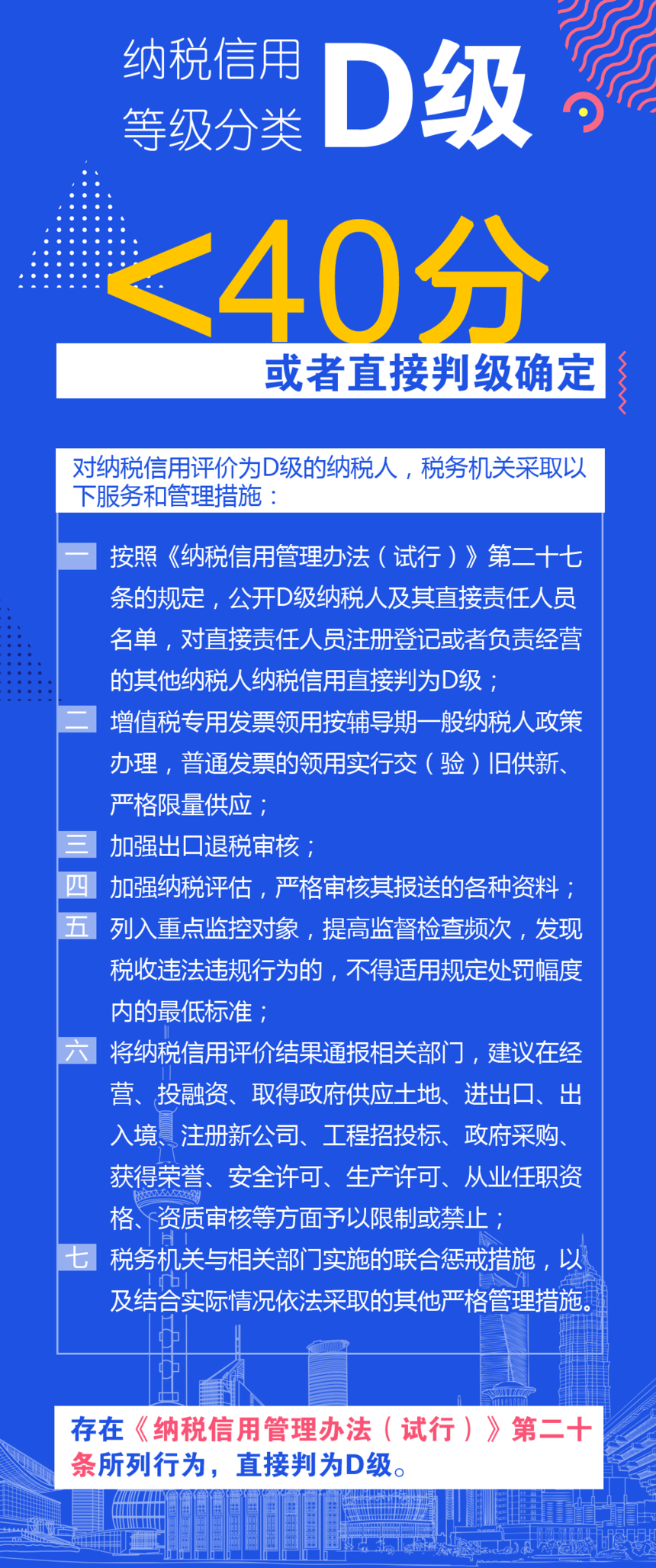
一图了解纳税信用政策要点
新闻资讯
财务代理
税务筹划
工商知识
财务百科
新闻动态
政策法规
常见问题
详细内容
一图了解纳税信用政策要点
上一篇
老板看税收:股权转让需要交什么税?交多少?在哪里交?
下一篇
小型微利企业可以享受哪些税费优惠政策?这篇文章告诉你
副导航
更多
首页
服务项目
新闻资讯
华丰风采
资料下载
合作伙伴
关于华丰
人才招聘
联系我们
联系我们
更多
周一至周五每天 8:30 - 17:30
手机客户端下载!
扫描官方微信!
公司邮箱:huafengcaiwu2008@126.com
公司官网:www.huafengcaiwu.cn
办公电话:0371-63350131
公司地址:郑州市农业路与天明路交叉口索克时代大厦11楼
0371-63350131
电话直呼
18603712515
扫码关注官方微信公众号
在线留言
发送邮件
技术支持:
迈为科技
|
管理登录